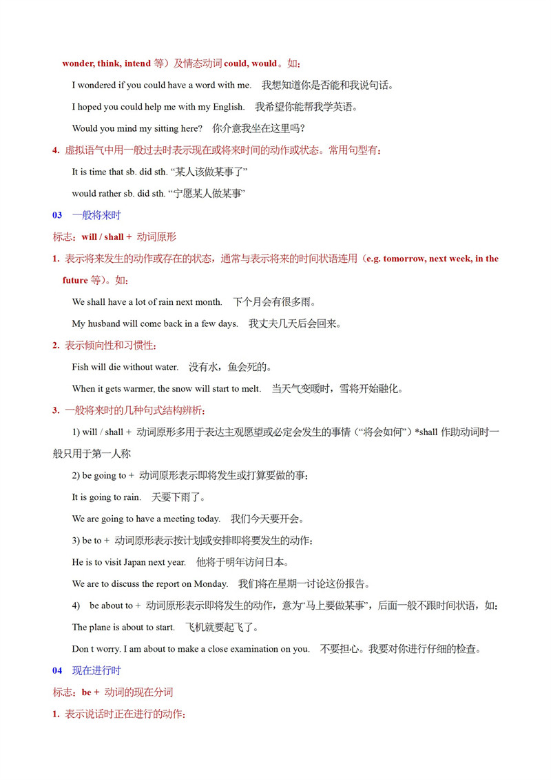
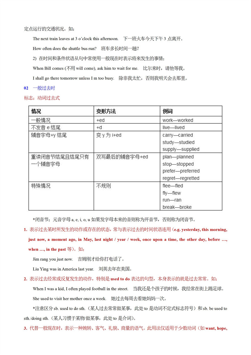
初中英语八大时态结构+用法详解 初中英语八大时态结构+用法详解 初中英语八大时态结构+用法详解

预览已结束,还剩 6 页未读
完整文档请下载

隐藏内容
本内容登录后免费查看

一个个下载太麻烦?戳下面
☞ 打包下载本站全部教辅资料
☞ 打包下载全部公开课资料

有问题?找客服联系我们:
小学教师,到公众号   备课无忧
初中教师,到公众号   备课高手
高中教师,到公众号   备课专家
小学家长,到公众号   学霸妈妈
初中家长,公众号   状元天天练
高中家长,到公众号   拔尖资料